铅因其来源广泛、污染面积大已成为当下常见的重金属污染物之一,严重影响作物生长。孜然抗逆性能突出,能在干旱、盐碱环境下正常生长,但尚未有研究关注其抗重金属能力,了解其响应铅胁迫的分子机制具有重要意义。
2024年3月6日,公司刘卫国教授课题组在环境科学与生态学1区期刊Science of The Total Environment上发表题为“Combined transcriptomics and metabolomics to analyse the response of Cuminum cyminum L. under Pb stress”的研究论文,分析了孜然抵抗铅胁迫的分子机制,论文第一作者为硕士研究生杨新龙。


该研究结合生理学、转录组学和代谢组学探究孜然响应铅胁迫的分子机制。结果表明,铅胁迫改变孜然的生理生化指标,抑制了孜然的生长。同时,孜然通过改变根部金属离子转运基因的表达,影响铅的积累和转运。代谢组学分析表明,在铅胁迫下,与氨基酸、有机酸和碳水化合物相关的代谢途径得到了增强。转录组测序筛选出的差异表达基因(DEGs)主要涉及氧化还原酶活性、跨膜运输、植物激素信号转导和MAPK信号转导途径。综合分析表明,谷胱甘肽代谢和植物激素信号转导是孜然抵抗铅胁迫的重要途径。

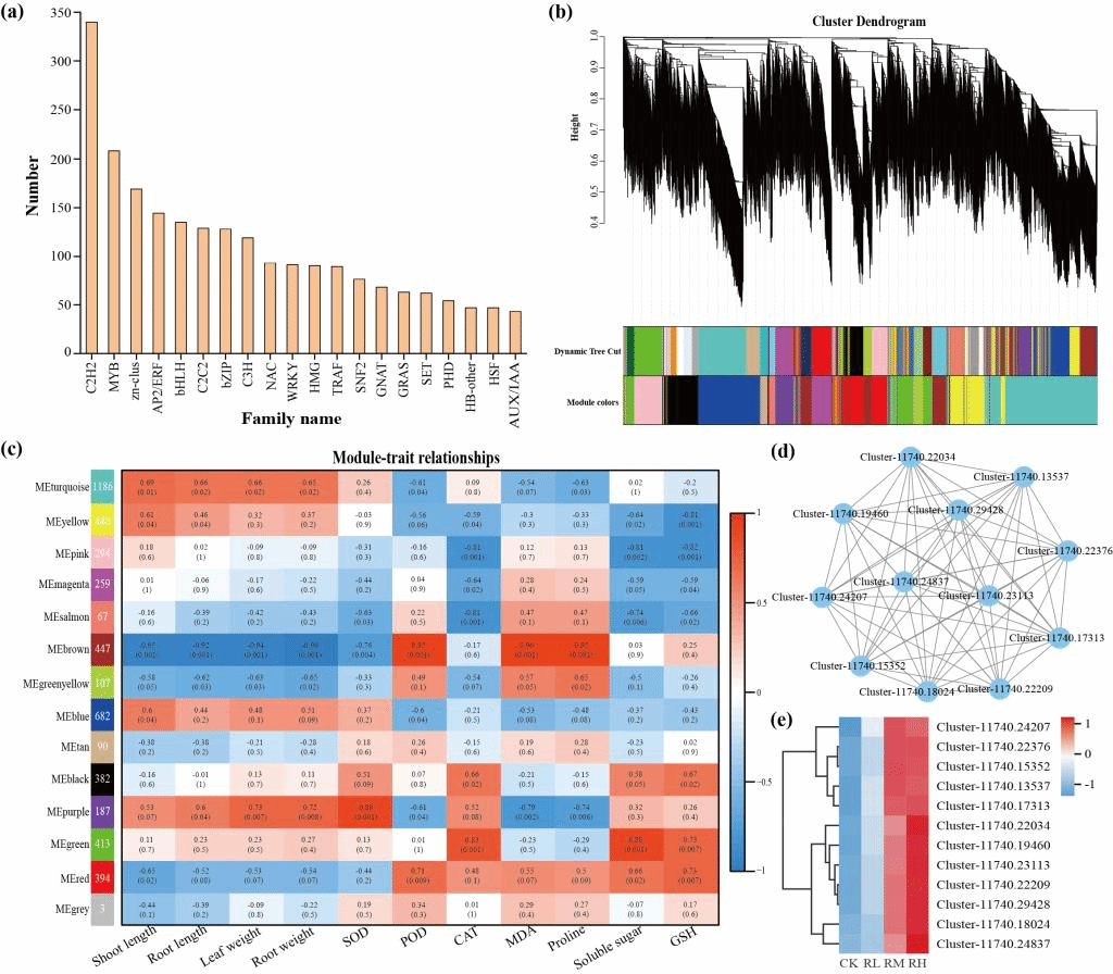
图1 转录因子(TF)加权基因共表达网络分析(WGCNA)的结果

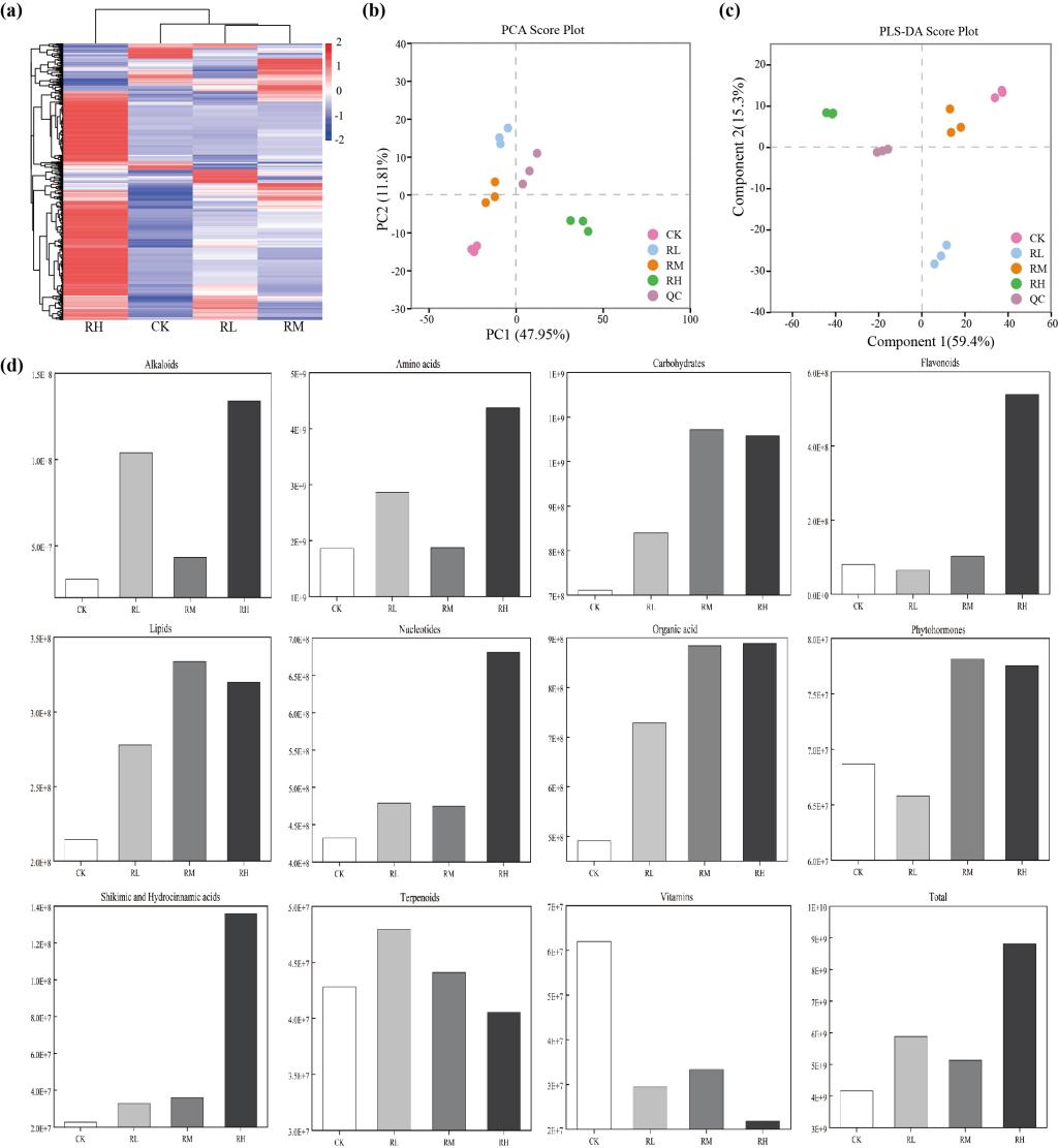
图2 代谢组学数据和代谢物含量的质量控制

图3 铅胁迫下孜然根主要代谢途径的变化
该研究结果有助于了解孜然抵抗铅胁迫的分子机制,为筛选具有较强重金属抗性的种子提供依据。同时,可为铅胁迫下植物的生长、生理和分子反应提供新的见解。
文章DOI:https://doi.org/10.1016/j.scitotenv.2024.171497